首页
留言
推荐
盒子导航
图床
Search
1
N1盒子刷OPENWRT写入N1内置硬盘教程
1,654 阅读
2
博客大事件
1,445 阅读
3
N1盒子救砖刷机
1,349 阅读
4
电信wap模式
1,132 阅读
5
毕业了
1,021 阅读
默认分类
学习笔记
N1盒子
分享
旅游
摄影
美食
其他
日记
阿豆
ME
纪念日
登录
Search
标签搜索
陕西·西安
浙江·杭州
西湖
埃及·开罗
金字塔
李鑫
累计撰写
35
篇文章
累计收到
5
条评论
首页
栏目
默认分类
学习笔记
N1盒子
分享
旅游
摄影
美食
其他
日记
阿豆
ME
纪念日
页面
留言
推荐
盒子导航
图床
搜索到
4
篇与
的结果
2022-11-03
玩转N1-我家网络
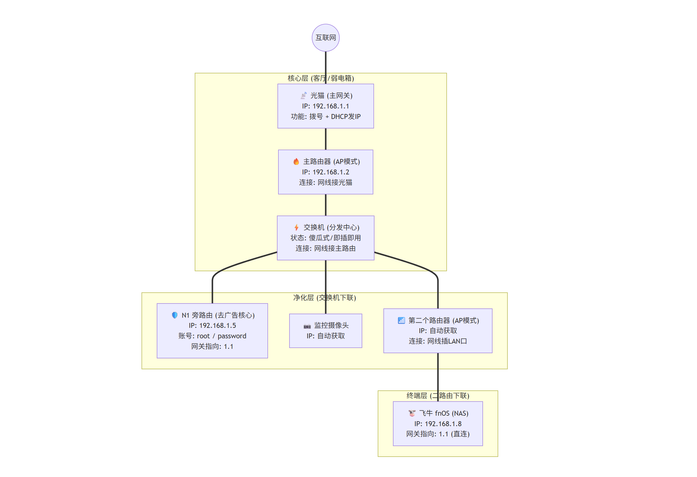
1.网络拓扑图N1 作为核心的 DNS 清洗中心 和 网关,负责拦截全家的广告请求。2.设备通讯录这是全家设备的管理入口,AdGuard 后台是日常最常用的。设备名称角色IP 地址 (后台入口)网关配置 (指向谁)账号 / 密码光猫全网总司令192.168.1.1-(password)主路由器一级WiFi192.168.1.21.1(password)N1 盒子系统总后台192.168.1.51.1root / passwordAdGuard去广告控制台192.168.1.5:3000-lixin / 青龙面板脚本挂机1.5:5700-(password)飞牛 NAS数据存储192.168.1.81.1(password)第二路由二级WiFi自动获取1.1(password)3.设备配置指南光猫 (192.168.1.1)IP 地址:192.168.1.1DHCP 服务:✅ 开启连接:千兆口连接主路由。主路由器 (192.168.1.2)IP 地址:手动设为 192.168.1.2。DHCP 服务:❌ 关闭。作用:提供 WiFi,连接交换机。N1 旁路由 (192.168.1.5)作业:家庭网络净化。网络接口设置:IP:192.168.1.5网关:192.168.1.1 (指向光猫)DNS:192.168.1.1DHCP:❌ 勾选“忽略此接口”。核心功能 A:AdGuard Home (去广告)管理后台:http://192.168.1.5:3000账号/密码:lixin / 作用:拦截视频广告、弹窗、追踪器。辅助功能 B:网络加速 (PassWall)作用:配合 AdGuard 处理部分特殊域名的访问速度(如 GitHub/Google)。第二个路由器 (AP模式)由交换机连接:网线插 LAN 口!DHCP:❌ 必须关闭。作用:无线扩展,让书卧室的设备也能连入主网。飞牛 fnOS (192.168.1.8)网络设置:IP:手动填 192.168.1.8。网关:192.168.1.1 。4.日常上网普通模式 (无感上网)适用:所有手机、智能电视、监控、电脑。操作:连上 WiFi 即可。效果:网关指向 1.1,不经过 N1,N1 即使断电也不影响全家上网。净化模式 (强力去广告)适用:我的手机、电脑、iPad (需要拦截广告、看YouTube等)。操作:连上 WiFi -> 将 IP 改为 手动。参数设置:IP:192.168.1.88 (最后一位50-255)网关:192.168.1.5 👈 (指向 N1)DNS:192.168.1.5 👈 (指向 N1,由 AdGuard 解析)效果:AdGuard 规则过滤,无广告,且能加速访问特定网站。1. 苹果 iPhone 设置 (去广告)路径:设置 -> 无线局域网 (Wi-Fi) -> 点击当前 WiFi 右边的 (i) 号。IP 设置 (选“手动”)IP 地址:192.168.1.88子网掩码:255.255.255.0路由器:192.168.1.5DNS 设置 (选“手动”)先删除列表里旧的 DNS添加服务器:192.168.1.5(填完点右上角“存储”,断开 WiFi 重连生效)2. 安卓手机设置 (去广告)路径:设置 -> WLAN (WiFi) -> 点击当前 WiFi 右边的 箭头 或 齿轮 -> 找到 IP 设置 (默认是 DHCP,改为 静态/Static)。IP 地址:192.168.1.89网关 (或 路由器):192.168.1.5网络前缀长度:24 (如果一定要填子网掩码,就填 255.255.255.0)DNS 1 (域名 1):192.168.1.5DNS 2 (域名 2):(留空,或者填 192.168.1.1 作备用)(填完点右上角对勾保存)3. 电脑 Windows 设置 (去广告)路径:设置 -> 网络和 Internet -> WLAN (或 以太网) -> 找到 “IP 分配” -> 点击 “编辑” -> 选择 “手动” -> 开启 IPv4。IP 地址:192.168.1.90(最后一位50-255之间不要重复,重复可能两个设备都会断网)子网掩码:255.255.255.0网关:192.168.1.5首选 DNS:192.168.1.5备用 DNS:(建议留空)(填完点保存,电脑可能需要等几秒钟识别网络)如果没网或者不想用了 直接把上面的设置改回 “自动 (DHCP)”,电脑上改为 “自动获得 IP 地址”,就恢复成普通上网模式了。5. 故障排查Q: 手机开启“净化模式”后上不去网。A: N1 的服务可能卡住了。解决:手机 IP 先改回“自动获取”,恢复上网。电脑登录 1.5:3000 (AdGuard) 看绿灯亮没亮。电脑登录 1.5 (OpenWrt) 检查网络加速服务状态。Q: 飞牛 NAS 连不上网/无法更新。A: 检查第二个路由器是否插错到 WAN 口。或者检查 NAS 的网关是不是填错了(应该填 1.1 而不是 1.5,NAS 不需要去广告)。
2022年11月03日
563 阅读
0 评论
0 点赞
2022-09-22
N1盒子救砖刷机
今天用N1盒子刷openwrt,可以U盘启动,无法写入到内置硬盘,于是按救砖操作,重新刷入安卓,在刷入openwrt。此教程来自网络某大佬(具体作者不详),感谢大佬为我解决了问题,原理是先将N1盒子刷成安卓电视,再刷其他img。先看教程合适在下载文件,以下为作者原文{lamp/}{mtitle title="S905 刷机教程"/}将工具包(S905D-N1 救砖刷机)下载后解压到同一个目录,如下: 步骤分解第一步:安装 usb 线刷工具A、双击工具包里面的 USB_Burning_Tool_v2.1.3.exe 安装;B、将工具包里面的 SECURE_BOOT_SET 拷贝到 USB_Burning_Tool 安装的目录下的 license 目录(如果工具安装完成后,安装目录下没有 license 目录,自行创建一个即可),如下: C、运行 usb 线刷工具,打开USB_Burning_Tool_v2.1.3 如下图 第二步:usb 线刷开始A、文件->导入烧录包,选择烧录镜像 T1_1.3T47_mod_by_webpad_v3_20180419_2.img B、勾选擦除 flash 选项及擦除 bootloader 选项,不勾选 secure_boot_set 选项C、先点击(Usb_Burnning_Tools)右上角的开始,将双公头 usb 线一头电脑 usb 口,另一头先 “虚接” 盒子接近网口的 usb 口(这个虚接的意思就是 usb 线接口不插入板子的 usb 口,而是准备插入的状态),然后板子快速接电源再接上 usb 口(先把 usb 线放在板子口附近半接触,然后接通电源后快速接上板子的 usb 口),这时候可以看到“连接成功”(如果没有成功,重试拔插几次 usb 和电源线) D、开始烧录(烧录 21%进度就可以了,不用管失败提示),然后点击右上角的“停止” E、 接下来烧录另一个完整 img(上一个步骤主要是重新烧录 uboot 和 dtb 分区等),文件->导入烧录包,选择镜像 N1-6.2.3.img,取消勾选擦除 flash 及擦除 bootloader,然后点击“开始” 烧录 100%之后,点击“停止”,然后拔掉 usb 线,重新拔插电源重启,如果这时候你有接 hdmi,就可以看到开机画面了,到此,就可以开始刷其他矿机了;第三步: 刷其他 img详情见“S905D-N1 刷机文档”(这种情况下,不用再调用开启 adb 了,默认已经打开 adb,只需要进入路由器后台找到设备的 ip 即可,从“第 2 步进入 fasteboot”这一步开始就好){dotted startColor="#ff6c6c" endColor="#1989fa"/}以上就是原作者教程全文,附下载地址{cloud title="N1救砖教程" type="bd" url="https://pan.baidu.com/s/1pimm-eDhBUUSQEkrMWoSDA?pwd=6666" password="6666"/}{cloud title="N1救砖教程" type="ty" url="https://cloud.189.cn/t/eaaQ7z6beu6n" password="5yzj"/}
2022年09月22日
1,349 阅读
0 评论
0 点赞
2022-09-07
N1盒子刷OPENWRT写入N1内置硬盘教程
N1盒子刷OPENWRT可以U盘启动也可以写入内置硬盘中,如需U盘启动则直接制作启动盘,插入启动即可;如需写入硬盘,N1盒子如是电视盒子系统则需系统在2.19以下,2.19及以上则需要先降级。(本人纯属小白,这折腾N1过程中总结的经验,主要留给自己备用)一、准备工作硬件:一台N1、电源线、双公头USB线、1个4G以上的U盘、HDMI线一根、鼠标、软件:降级工具、balenaEtcher-Setup、Disk Genius、Openwrt固件二、安装工具{cloud title="N1刷OP" type="ty" url="https://cloud.189.cn/t/zequymiIRjIj" password="1qof"/}{cloud title="DiskGenius" type="ty" url="https://cloud.189.cn/t/nqyMFnQrUnQn" password="fk9c"/}固件下载: 恩山f大OP固件 {cloud title="备用下载" type="default" url="https://www.123pan.com/s/stCrVv-o2DfA" password="1234"/}三、制作启动盘1、格式化优盘U盘2、安装balenaEtcher.exe并打开,依次选择固件,选择U盘,开始写入。(如下图所示) 完成后显示如下,如显示红点为刷入失败,格式化U盘后重新刷入。 四、开始刷机1、降级(2.19及以下请直接跳过)N1盒子连接显示器,插上鼠标开机,插入网线或者连接无线网,要在同一内网,在固件版本处用鼠标连续点四次打开adb,记住盒子ip地址 打开降级工具(run.bat),选择降级, 然后输入盒子ip地址 按任意键开始,等待降级结束,关闭软件;以上操作仅覆盖boot分区,所以操作完毕再次启动盒子后系统版本号是不会有变化的!2、进入线刷模式打开降级工具(run.bat)输入3,然后输入盒子ip按提示操作。 3、开始刷机1、把U盘插入N1盒子靠近HDMI接口的USB插口2、连接WiFi;名称:密码:password3、浏览器输入192.168.1.1进入后台,登陆账号:root密码为:password4、写入emmc;以下为作者原文一、Amlogic系列盒子,包括 N1、章鱼星球、S905X2外贸盒子、S905X3外贸盒子、S922X外贸盒子 第一次刷机(从U盘或TF卡启动之后): cd /root && ./install-to-emmc.sh 或者: /root/install-to-emmc.sh 或者: openwrt-install-amlogic (65版本新增的命令) 在线升级,先把 update-amlogic-openwrt.sh 以及镜像文件 xxxxxxxxxxxxxxxxxxxxxxxxx.img用winscp工具上传至/mnt/mmcblk2p4, 然后: cd /mnt/mmcblk2p4 chmod 755 update-amlogic-openwrt.sh ./update-amlogic-openwrt.sh xxxxxxxxxxxxxxxxxxxxxxxxxx.img (或者用晶晨宝盒也可以更新) 注意:update-amlogic-openwrt.sh一般随固件同时发布,在.7z包里面,每次升级最好都用最新版的update脚本进入后台后在系统中,进入TTYD终端,获取权限,输入 root 输入密码,输入密码的时候不显示,然后输入 cd /root 在输入 ./install-to-emmc.sh 或者: /root/install-to-emmc.sh 或者: openwrt-install-amlogic 三选一即可 然后选择11N1盒子,最后选择1等待成功。拔掉U盘,重启电源。
2022年09月07日
1,654 阅读
0 评论
0 点赞
2019-06-25
毕业了
时间过得真快,不知不觉就要毕业了,129宿舍留念。
2019年06月25日
1,021 阅读
0 评论
0 点赞